合肥工业大学2026年工程博士研究生招生通知
2026年度博士招生工作已于3月中旬中正拉开序幕,目前部分院校已进入2026年博士招生考试阶段,接下来华慧考博老师将持续为大家更新2026年博士招生考试最新情况。请大家及时关注华慧考博网(www.hhkaobo.com)老师为大家更新2026年国内各院校的博士招生信息及备考经验指南!
欢迎广大考生咨询(微信号huahuikaobo),华慧考博官方电话(4006224468),QQ群(611435032)入群确认信息请填写(华慧考博咨询老师)加入群以后,请务必修改你的群名片为你的姓名。谢谢配合!
合肥工业大学2026年工程博士研究生招生通知
按照教育部相关文件精神,结合我校具体情况,现将2026年工程博士专业学位研究生招生工作通知如下。
一、培养目标
坚持以立德树人为根本,培养具有相关工程技术领域坚实全面的基础理论和系统深入的专门知识;具备解决复杂工程技术问题、进行工程技术创新以及规划和组织实施工程技术研究开发工作的能力;在推动产业发展和工程技术进步方面作出创造性成果的高层次工程技术领军人才。
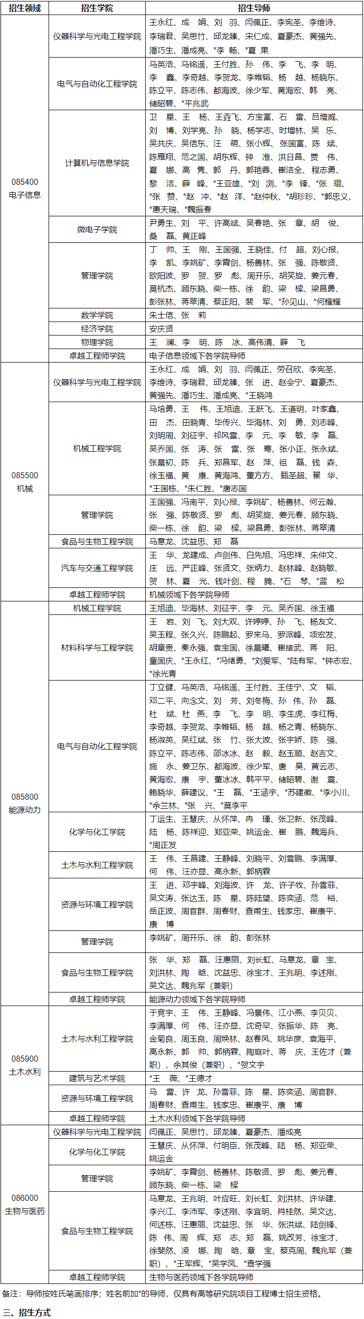
二、招生信息
2026年我校拟在电子信息、机械、能源动力、土木水利、生物与医药五个专业学位类别进行招生。全日制招生包括普通全日制工程博士招生计划、教育部高等研究院校企联合人才培养和科研攻关项目(以下简称高等研究院项目)计划、少数民族高层次骨干计划;非全日制招生包括高等研究院项目计划、卓越工程师联合培养基地项目计划、卓越工程人才项目计划。最终招生计划以教育部下达数及报考和选拔情况而定。
少数民族高层次骨干招生见后续发布的《合肥工业大学2026年“少数民族高层次骨干计划”博士研究生招生通知》,高等研究院项目、卓越工程师联合培养基地项目、卓越工程人才项目招生另见《卓越工程师学院2026年工程博士招生工作方案》。
具体招生领域、学院和导师信息见下表。

备注:导师按姓氏笔画排序;姓名前加*的导师,仅具有高等研究院项目工程博士招生资格。
三、招生方式
1.全日制工程博士(含普通全日制工程博士和高等研究院项目全日制工程博士招生计划)采取“申请-考核”制或“硕博连读”的招生方式。
2.非全日制工程博士(含高等研究院项目、卓越工程师联合培养基地项目、卓越工程人才项目非全日制工程博士招生计划)采取“申请-考核”制的招生方式。
四、报考条件
(一)全日制工程博士报考条件
1.拥护中国共产党的领导,具有正确的政治方向,热爱祖国,愿意为社会主义现代化建设服务,遵纪守法,品行端正。
2.身体和心理健康状况符合规定的体检标准。
3.有至少两名所申请学科专业领域内教授(或相当专业技术职称的专家)的书面推荐意见。
4.“申请-考核”考生还应具备以下条件
(1)已获得硕士学位的人员;应届硕士毕业生(最迟在入学前取得硕士学位)。
(2)本科或硕士阶段具有相关学科领域背景,具有较好的相关领域工程技术理论基础和较强的工程实践能力或潜力。
(3)考生报考前须征得报考导师的同意。
5.“硕博连读”考生还应具备以下条件
(1)申请者为我校2024、2025级在读全日制非定向硕士研究生(含学术型和专业学位),本科获得学士学位。
(2)申请者学习成绩优秀,具体要求为:
2024级硕士研究生要求2026年9月前完成硕士培养计划规定的课程学习,课程学习成绩优秀;2025级硕士研究生要求2026年9月前完成硕士培养计划规定的课程学习,课程学习成绩优秀。
(3)对学术研究有浓厚兴趣,具有较强创新精神和科研能力。
(二)非全日制工程博士报考条件
1.拥护中国共产党的领导,具有正确的政治方向,热爱祖国,愿意为社会主义现代化建设服务,遵纪守法,品行端正。
2.身体和心理健康状况符合规定的体检标准。
3.已获得硕士学位的人员;获得学士学位6年以上(含6年,从获得学士学位之日算起到博士生入学之日)并达到与硕士毕业生同等学力的人员。
4.高等研究院项目非全日制工程博士考生须来自所报项目企业,不接受其他来源考生报考;卓越工程师联合培养基地项目非全日制工程博士考生须由已与合肥工业大学签订卓越工程师联合培养基地协议且满足科研项目合作和经费到账条件的企业推荐,不接受其他来源考生报考;卓越工程人才项目非全日制工程博士招生主要面向重点科研院所或行业重点企业,所在单位与学校有深度合作基础或重大潜在合作前景,考生具有较好的工程技术理论基础和较强的工程实践能力。
5.参与过所在单位承担的国家科技重大项目或单位自主设置的科技重大项目,并担任主要技术骨干或管理骨干,具有成为领军人才的潜质。
6.考生所在单位组织人事部门提供推荐意见(推荐意见应包括政治状况、工作年限、工作表现、参与科研管理工作情况等内容),并同意考生按照非全日制定向培养的方式进行学习。
7.所在单位知名专家和业界知名专家推荐意见各一份。
8.考生报考前须征得报考导师的同意。
五、选拔程序
1.报名阶段
(1)考生需在2026年4月21日8:00-5月8日17:30登录合肥工业大学研究生招生网进入研究生报考服务系统,注册并填写报名信息。
以“申请-考核”方式申请:报考普通全日制工程博士考生,考试方式选择“申请-考核”,研究方向选择01不区分研究方向,报考类别选择非定向;报考高等研究院项目全日制工程博士考生,招生学院必须选择卓越工程师学院(学院代码021),考试方式选择“申请-考核”,研究方向选择01不区分研究方向,报考类别选择非定向;报考高等研究院项目、卓越工程师联合培养基地项目、卓越工程人才项目非全日制工程博士考生,招生学院必须选择卓越工程师学院(学院代码021),考试方式选择“申请-考核”,研究方向选择02不区分方向,报考类别选择定向。个人信息填写完整,在线缴纳报名费250元/人,缴费成功并提交信息后方为报名成功。请仔细确认自己的报考资格,如果因为不符合报考条件或考生个人原因造成不能通过资格审核或参加考核,报名费不予退还。(注:如缴费过程中浏览器出现安全提示,点击“仍然发送”继续即可进入缴费页面)
以“硕博连读”方式申请:报考普通全日制工程博士考生,考试方式选择“硕博连读”,研究方向选择01不区分研究方向,报考类别选择非定向;报考高等研究院项目全日制工程博士考生,招生学院必须选择卓越工程师学院(学院代码021),考试方式选择“硕博连读”,研究方向选择01不区分研究方向,报考类别选择非定向。个人信息填写完整并提交后方为网上报名成功。
(2)考生报名成功后,下载系统生成的《合肥工业大学攻读博士学位研究生登记表》(对应“申请-考核”招生方式)或《在读硕士研究生申请硕博连读登记表》(对应“硕博连读”招生方式),填写完整后,于2026年5月13日前将所需报考材料寄(送)至各招生学院。具体材料要求如下:
①《合肥工业大学攻读博士学位研究生登记表》或《在读硕士研究生申请硕博连读登记表》。
②专家推荐意见2份(附件1)。
③申请人有效身份证复印件。
④本科、硕士的学历、学位证书复印件。持国(境)外学位证书报考者,须提供教育部留学服务中心出具的认证报告。(应届考生提供学生证复印件)
⑤硕士学位课程学习成绩单原件。
⑥外语水平证明材料复印件。
⑦发表论文、授权专利、获奖证书及其它原创性研究成果的证明材料复印件。
⑧本人在单位承担的国家科技重大项目或单位自主设置的科技重大项目中担任主要技术骨干或管理骨干的证明材料。(仅报考非全日制定向考生提供,格式见附件2)
⑨考生所在单位组织人事部门推荐意见。(仅报考非全日制定向考生提供,格式见附件3)
⑩《卓越工程师学院-2026年工程博士考生志愿信息表》(仅报考卓越工程师学院考生提供,格式见附件4)
申请人必须保证申请材料的真实性和准确性,不得伪造有关证明。一经发现,将取消其考试资格、录取资格或取消学籍,且5年内不接受其报考。
申请材料要求使用A4纸规格并按顺序排列,邮寄材料时请选择EMS快递,各招生学院寄送地址详见附件6。
2.综合考核阶段
(1)资格审核:招生学院组织相关专家依据申请条件对考生进行资格审核,并在学院网站公示审核合格人员名单。
(2)综合考核
①全日制工程博士招生考核
普通全日制工程博士考生考核方式:招生学院成立“综合考核专家组”(专家组一般不少于7人,设组长1人,秘书1人,专家由具有正高级职称的博士生导师担任),综合考核专家组对资格审核合格考生进行综合考核,综合考核内容及形式由学院确定,招生学院依据考生综合考核成绩排序报送推荐拟录取名单。
高等研究院项目全日制工程博士考生考核方式:由卓越工程师学院委托相关学院成立由学校和企业专家共同组成的“综合考核专家组”,对资格审核合格考生进行校企联合考核,具体考核方式见《卓越工程师学院2026年工程博士招生工作方案》,卓越工程师学院依据考生综合考核成绩、项目招生计划情况择优排序报送推荐拟录取名单。
②非全日制工程博士考生考核
高等研究院项目非全日制工程博士考生考核方式:参照高等研究院项目全日制工程博士考生考核方式执行,卓越工程师学院依据考生综合考核成绩、项目招生计划情况择优排序报送推荐拟录取名单。
卓越工程师联合培养基地项目、卓越工程人才项目非全日制工程博士考生考核方式:由卓越工程师学院组织学校和企业专家共同组成的“综合考核专家组”,对资格审核合格考生进行校企联合考核,具体考核方式见《卓越工程师学院2026年工程博士招生工作方案》。卓越工程师联合培养基地项目由卓越工程师学院依据基地招生计划、考生综合考核成绩、总招生计划情况择优排序报送推荐拟录取名单;卓越工程人才项目由卓越工程师学院依据考生综合考核成绩、招生计划情况择优排序报送推荐拟录取名单。
3.拟录取名单确定
学校研究生招生工作领导小组依据考生综合考核成绩、招生计划情况择优确定拟录取名单。
4.录取通知书
拟录取考生经学校政审合格、教育部录检合格后发放录取通知书。
六、学费标准
全日制非定向工程博士收费标准为10000元/生·学年,非全日制工程博士收费标准为50000元/生·学年,学费如有调整,按上级主管部门最新核准标准执行。
七、住宿安排
1.全日制非定向工程博士在规定学习年限内(高等研究院全日制工程博士在校学习期间)实行住宿申请制,住宿费用自理。
2.非全日制工程博士学校不安排住宿。
八、奖助政策
1.全日制工程博士奖助政策按照学校有关规定执行。依托高等研究院项目招录的全日制工程博士,按相关政策规定享受政府奖学金或科研实践补贴,具体标准详见《卓越工程师学院2026年工程博士招生工作方案》。
2.非全日制工程博士不享受奖助政策。
3.奖助政策如有调整,以新政策为准。
九、录取类别
全日制工程博士学习形式为全脱产学习,就业类型为非定向,非全日制工程博士学习形式为在职学习,就业类型为定向。
全日制非定向考生须将人事档案、组织关系、工资关系等转入合肥工业大学,否则将取消录取资格。非全日制考生人事档案、户口、组织关系及工资关系留在定向单位,考生与定向单位、学校签订协议书,毕业后考生按协议书定向就业(仅报考非全日制定向考生提供,格式见附件5)。
十、毕业及学位
完成学校规定的培养环节并通过学位论文答辩或规定的实践成果答辩,按照国家有关规定发给相应的、注明学习方式(全日制、非全日制)的毕业证书;符合学位授予规定的,经校学位评定委员会审议通过后,授予相应专业学位博士学位。
十一、其他说明
1.工程博士将采取校企联合培养的方式,需实质参与到和所报考领域相关的国家科技重大专项或重大工程技术研究项目中,选题来源企业或者研究项目的实际问题。
2.工程博导应依托正在承担与招生领域相关的国家科技重大专项或重大工程技术研究项目培养工程博士,并通过项目提供必要的培养经费。
十二、联系方式
地址:安徽省合肥市屯溪路193号合肥工业大学行政二号楼331室(研究生招生办公室)
邮编:230009 电话/传真:(0551)62901228
Email:hfutyzb@hfut.edu.cn
微信公众号:hfutyzb(合肥工业大学研招办)
网址:http://yjszs.hfut.edu.cn(合肥工业大学研究生招生网)
附件1:合肥工业大学2026年报考攻读博士学位研究生专家推荐书.doc
附件2:参与国家或单位自主设置科技重大项目证明(非全日制定向考生提供).doc
附件3:考生所在单位组织人事部门推荐意见(非全日制定向考生提供).doc
附件4:卓越工程师学院2026年工程博士考生志愿信息表.docx
附件5:2026年工程博士研究生(定向)培养协议书(非全日制定向考生提供).doc
温馨提示:因考试政策、内容不断变化与调整,本网站提供的以上信息仅供参考,如有异议,请考生以权威部门公布的内容为准!






