河北农业大学2026年经济管理学院博士研究生“申请-考核”制招生选拔实施细则
2026年度博士招生工作已于3月中旬中正拉开序幕,目前部分院校已进入2026年博士招生考试阶段,接下来华慧考博老师将持续为大家更新2026年博士招生考试最新情况。请大家及时关注华慧考博网(www.hhkaobo.com)老师为大家更新2026年国内各院校的博士招生信息及备考经验指南!
欢迎广大考生咨询(微信号huahuikaobo),华慧考博官方电话(4006224468),QQ群(611435032)入群确认信息请填写(华慧考博咨询老师)加入群以后,请务必修改你的群名片为你的姓名。谢谢配合!
河北农业大学2026年经济管理学院博士研究生“申请-考核”制招生选拔实施细则
为深化研究生教育改革,提高博士研究生的生源质量,建立更加科学有效的优秀生源选拔机制,充分发挥学院、导师和专家组在招生过程中的审核作用,强化对考生科研创新能力和专业学术潜质的考察,根据上级文件精神和要求,结合我院实际情况,特制定本细则。
一、选拔原则
坚持“择优录取、保证质量、宁缺毋滥”原则,在公开、公平、公正的基础上,确保生源质量。
二、组织管理
1.学院研究生招生工作领导小组:负责制定本学院的“申请-考核”制实施细则,监督落实学院“申请-考核”制招生选拔工作,处理申诉,并对选拔结果具有最终解释权。
2.材料审核小组:学院成立由不少于5名相关研究领域的博导或教授(或相当专业技术职称的专家)组成的材料审核小组,负责对申请人的材料进行审查评估,包括考生的基本素质、专业学习和科研情况,并作为是否具备申请条件的重要依据。
3.综合考核小组:学院成立由不少于7名相关领域的博导或教授(或相当专业技术职称的专家)组成的综合考核小组。负责对通过审查的申请人进行综合考核,全面考查学生的思想政治素质和品德、外语水平、基础知识、专业知识、业务素质、创新能力、科研潜质和综合素质等方面,并作为录取与否的重要依据。
三、招生计划及要求
在生源充足的情况下,录取非定向就业考生比例不低于学院招生计划的90%。
学院2026年博士研究生招生专业目录详见下表。

四、博士研究生申请条件
(一)中华人民共和国公民。
(二)拥护中国共产党的领导,具有正确的政治方向,热爱祖国,愿意为社会主义现代化建设服务,遵纪守法,品行端正。
(三)身体健康状况符合中华人民共和国教育部、原国家卫生部、中国残疾人联合会制定的《普通高等学校招生体检工作指导意见》(教学〔2003〕3号)。
(四)有2名所报考学科专业的教授(或具有相当专业技术职称的专家)的书面推荐意见。
(五)学业水平须符合下列条件之一:
1.应届硕士毕业生:考生须在博士入学前取得硕士学位,或获得由教育部留学服务中心出具的《国(境)外学历学位认证书》。
2.已获硕士学位人员:考生已获得硕士学位,或已获得教育部留学服务中心出具的《国(境)外学历学位认证书》
3.符合条件的同等学力人员须同时符合下列条件:①获得学士学位6年以上(含6年,从获得学士学位之日算起到博士生入学之日)并达到与硕士毕业生同等学力的人员。②须有在本学科或相近学科以第一完成人身份发表的北大中文核心期刊论文。
(六)入学当年8月31日,报考非定向就业考生年龄不超过40周岁。
(七)业绩成果条件。考生业绩成果条件原则上应符合以下条件之一(所有成果获批时间,不晚于网上报名截止日):
1.论文发表。
(1)报考非定向就业:要求考生以第一作者发表本学科或相近学科省级及以上期刊(含SSCI、SCI、EI期刊)论文至少1篇;
(2)报考定向就业:要求考生以第一作者发表本学科或相近学科北大中文核心、CSSCI(含扩展版)、SSCI、SCI、EI、CSCD期刊论文至少1篇。
上述SSCI、SCI、EI索引论文被检索收录、中文期刊论文见刊日期,不晚于网上报名截止日。
2.主持本学科或相近学科厅局级及以上科研项目至少1项。
3.以第一完成人身份获得省社会科学优秀成果奖三等奖及以上,或撰写与本学科相关的调研报告或政策建言,并获得厅级及以上领导肯定性批示。
4.以第一完成人身份获创新创业竞赛国家三等奖及以上或省部级一等奖以上1项。比赛项目限定为:共青团中央、中国科协、教育部等单位主办的“挑战杯”系列大赛;教育部主办的中国国际大学生创新大赛(原“互联网+”);教育部主办的职业生涯规划大赛。
(八)外语水平(限本单位招生专业目录公布的语种)。考生的外语水平原则上应符合以下条件之一:
1.CET-4≥425分;
2.CET-6≥425分;
3.TOEFL≥80分;
4.IELTS≥5.5分;
5.具有6个月以上出国学习经历;
6.申请人作为第一作者发表的相关领域研究性英文论文,发表论文的期刊须被本细则指定的国际学术数据库收录。
对确有学术专长和突出科研能力,并在本学科领域取得突出科研成果的申请者,经学院组织相关领域专家对其成果材料进行审核认定,报学校研究通过后,可不受上述外语水平要求的限制。
(九)关于发表学术成果的证明要求
成果查询时效:考生所提供的、用于申请的各项已发表学术成果(如论文、专利等),须保证在提交申请材料之前,在官方期刊网站或指定的学术检索机构(如SCI、EI、CSSCI、知网、万方等)公开可查。
证明材料要求:考生须在提交的申请材料中,为每一项相关成果提供其可查询状态的官方证明。该证明应至少包含:
1.成果基本信息:题目、作者、期刊/会议名称、发表时间等。
2.可查询状态的网页截图:截图应清晰显示查询日期、官方网址(URL)及成果的在线发表或收录信息。查询日期应在招生报名起始之后至材料提交截止之前。
3.责任说明:考生须对所提供的成果及其证明材料的真实性、有效性负全部责任。如因成果未能按时公开查询、信息不实或证明无效导致影响复试资格或录取结果的,责任由考生自行承担。
五、选拔程序
(一)网上报名
考生须按照《河北农业大学2026年博士研究生招生章程》中规定的报名时间,在“中国研究生招生信息网”(https://yz.chsi.com.cn/)首页,点击“博士网报”进入系统,进行网上报名,选择“申请-考核”选项。
(二)提交纸质报名材料
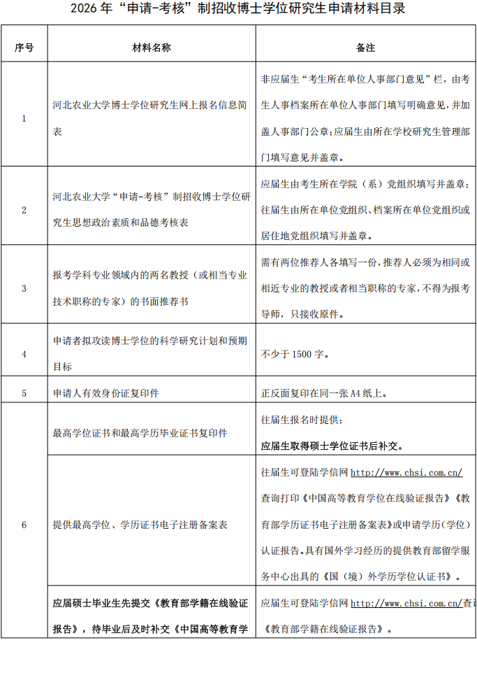
考生须向学院提交以下申请材料的PDF版(须为原件的扫描件,A4纸规格按顺序排列)和纸质版,封面考生本人须确认签字、报考学院同意盖章处可先不盖章。


电子版材料需按材料提交顺序排列后扫描成一个PDF文件(包含目录和页码)于4月18日17:00前(逾期不予受理)发送至学院邮箱:hbndjingguanyuan@126.com(邮件主题和附件均备注:姓名+2026“申请-考核”制博士研究生申报材料)纸质版材料按提交顺序整理,并于4月20日前(以邮戳为准,逾期不予受理),提交整理完备的纸质版报名材料(材料不全不予受理)并邮寄,为保证材料安全准确送达,请选用EMS或顺丰快递方式邮寄。
邮寄地址:河北省保定市莲池区乐凯南大街2596号河北农业大学经济管理学院收件人:李老师电话:0312-7528679,邮政编码:071001
(三)材料审核
材料审核小组根据考生所提交的申请材料,对其报考资格、基本素质和科研潜质进行初选,综合初选结果,提出进入综合考核阶段的考生名单。综合考核名单(考生姓名、报考专业、报考导师等信息)在学院主页进行公示。
材料审核小组对申请人提交材料的完整性或真实性有异议,以及认为申请材料不合格时,将及时通知申请人补交或补充相关证明材料。申请人在接到材料审核小组相应通知后48小时内,不能提交补充材料或无法提供相应证明材料者,以资格审查不合格处理。
(四)综合考核
采取笔试、面试相结合方式对申请考生进行全面考核。考核有现场记录,考核过程全程录音录像。
1.考核内容
(1)思想政治素质和品德考核
学院指定专人负责,通过审核申请人报名时提交的《思想政治素质和品德考核表》及与申请人进行有针对性的面谈等方式,考查考生的政治态度、思想表现、学习(工作)态度、道德品质、遵纪守法等,尤其是科学精神、学术道德、专业伦理、诚实守信等情况。此考核结果不计分数,只评定是否合格。思想政治素质和品德考核不合格者,直接取消考核资格。
(2)业务素质考核
以闭卷笔试形式考核考生的外语、基础知识(业务课一)和专业知识(业务课二)水平,每个科目满分100分,笔试时长均为120分钟。
具体业务素质考核时间以学院官网正式通知为准。

(3)综合能力考核
以面试形式考核考生的专业素质、创新能力、科研潜质等方面,综合能力考核满分100分。分为两个步骤:①申请人用PPT介绍个人基本情况,主要包括学习和工作经历、本科与硕士阶段课程学习及成绩情况、硕士学位论文情况、外语水平、科研成果,对拟从事研究的学科领域及研究方向的认识和博士期间科研计划等;②对申请人的综合考查,内容包括专业知识运用、科研能力、综合素质和培养潜力等。每位考生不少于20分钟,考核小组成员现场独立评分。
(4)同等学力加试
以同等学力身份报考的考生,在参加考核时须加试(笔试)自然辩证法以及本专业的农业政策与法规、农业经济前沿问题两门课程。每门加试科目满分100分,时间60分钟。笔试科目结束后,进行加试,具体加试时间另行通知。
2.考核方式
(1)业务素质考核采取闭卷笔试方式。
(2)综合能力考核采取面试方式。
3.考核成绩
(1)进入综合能力考核的业务素质考核成绩要求
各单项成绩均不低于60分,且总成绩排名处于专业招生计划前180%(若出现小数按四舍五入规则确定人数,若出现末位总成绩同分则一并进入综合能力考核)。
(2)综合能力考核成绩计算
综合能力考核成绩满分100分,包括:专业素质(含英语)、创新能力、科研潜质3个单项。各单项均按百分制打分,加权计算。各单项权重:专业素质(含英语)30%、创新能力30%、科研潜质40%。
(3)考核总成绩计算
考核总成绩=拟报导师综合能力考核成绩×50%+考核组综合能力考核成绩×50%
考核组综合能力考核成绩按照单项科目成绩加权计算,单项科目成绩为拟报导师外其他评委成绩去掉1个最高分和1个最低分的平均值(四舍五入保留2位小数)。
考核总成绩采用百分制(四舍五入保留2位小数)。
(五)录取
1.录取原则和顺序
依据考核总成绩排序及导师招生指标相结合的方式进行录取。
(1)报名结束后,若生源充足,学院录取非定向就业考生比例不低于招生计划的90%,在此原则上,学院根据招生计划确定非定向就业和定向就业考生录取名额;若生源不足,按实际情况确定名额。
(2)确定拟录取名单。按照考生考核总成绩高低排序,依据录取名额按照成绩排序位次确定拟录取考生名单。
(3)导师第一轮次选择学生。在拟录取考生名单范围内,有招生指标导师进行第一轮次选择。导师必须按照学院规定的指标限额,在报考本人的考生中根据考生考核总成绩由高到低单独排序,依次择优录取,若考生考核总成绩相同,则以拟报导师综合能力考核成绩高低排队录取。
(4)拟录取名单范围内未被报考导师录取的考生,若其他导师还有招生指标,经考生自愿报名,导师同意,不再组织综合能力考核,仅重新计算考核总成绩(新报导师综合能力考核成绩×50%+考核组综合能力考核成绩×50%),按照上述(2)的相关要求进行录取。未达成双选意向的不能被录取。
2.不予录取
(1)思想政治素质和品德考核不合格者。
(2)报考资格不符合规定者(包括经考生确认的报考信息填写错误引起的)。
(3)不能提供有效材料或提供虚假材料(包括经考生确认的报考信息)者。
(4)体检不合格或未参加体检者。
(5)考核总成绩未达到60分者。
(6)同等学力考生任何一门加试科目低于60分者。
(7)考核过程中进行录音录像、在网络或者个人之间传播者。
(8)其他不符合教育部及河北省招生规定者。
3.拟录取名单初审
学院研究生招生工作领导小组对考核组提交的考核记录、考核成绩和拟录取名单进行审查,初步确定拟录取名单。
4.拟录取名单公示
拟录取名单在学院网站公示3天,公示内容包括考生姓名、专业名称、导师、考核成绩等。公示无异议,拟录取名单经学院主管领导审核签字、加盖单位印章,报送研究生学院。未经公示不得录取。
六、监督和复议
(一)考核过程监督与申请材料保管。学院对面试全过程进行现场录音录像,做好文字记录。录制的音频、视频文件及其他审核过程中形成的材料由学院存档备查,直至学生毕业(未录取的保留1年)。
(二)纪律监督。学院设立招生监督小组,由学院党委书记任组长,对考核工作进行全面、有效监督。监督举报电话:0312-7528602。
(三)申诉和复议。对审核结果有异议的申请人应在审核结果公布之日起3天内实名向学院招生办公室反映问题,学院将依法依规对考生反映的问题进行调查核查,调查结果报研究生学院备案后以适当形式向考生反馈。学院研究认为有必要重新组织考核的,可以再次考核。
七、其他
(一)申请人须对申请材料的准确性、真实性与合法性负责,不得弄虚作假。如有弄虚作假,不论何时被查实作伪,即按有关规定取消其报考、录取和入学资格或学籍。
(二)招生过程中如有违规行为,经查属实,属于考生的问题将取消其录取资格;属于招生工作人员或导师问题,移交学校按相关规定处理,违法的追究法律责任。
(三)本细则中的条款如与上级主管部门招生政策不一致,按上级主管部门的政策执行。
(四)本文件最终解释权归河北农业大学经济管理学院。
联系人:李老师,联系电话:0312-7528679;周老师,联系电话:0312-7528999
附件下载:河北农业大学2026年经济管理学院博士研究生申请考核制招生选拔实施细则
温馨提示:因考试政策、内容不断变化与调整,本网站提供的以上信息仅供参考,如有异议,请考生以权威部门公布的内容为准!






