四川大学化学学院2026年普通招考博士研究生招生简章
2025年度博士招生工作已全部结束,目前部分院校已进入2026年博士招生阶段,接下来华慧考博老师将持续为大家更新2026年博士招生考试折最新情况。请大家即时关注华慧考博网(www.hhkaobo.com)老师为大家更新2026年国内各院校的博士招生信息及备考经验指南!
欢迎广大考生咨询(微信号huahuikaobo),华慧考博官方电话(4006224468),QQ群(611435032)入群确认信息请填写(华慧考博咨询老师)加入群以后,请务必修改你的群名片为你的姓名。谢谢配合!
四川大学化学学院2026年普通招考博士研究生招生简章
四川大学化学学院办学历史悠久,是我国建立最早的化学院系之一,历史可上溯至1907年四川高等学堂化学门与应用化学门的开办。经过110余年的历史积淀,化学学院已经成为国家布局西部的重要化学人才培养和科学研究基地。
化学学院是国家首批研究生培养单位。1986年获得博士点,1999年获得化学博士授予权一级学科点,2000年获准设立博士后流动站。学院的博、硕士点涵盖了无机化学、分析化学、有机化学、物理化学、高分子化学与物理、绿色化学、化学生物学、放射化学等二级学科,2020年开始招收材料与化工工程硕士/博士,从基础到工程技术,形成了完整的学科体系。有机化学为国家重点学科,放射化学是国家自然科学基金委设立的“放射化学特殊学科点”,高分子化学与物理是国家一级重点学科“材料科学与工程”重要建设方向之一。2008年学院获准“国家理科基础科学研究和教学人才培养基地”,2009年成为“国家拔尖人才培养”试点单位,2009年化学专业被评为“国家特色专业”,2019年化学专业入选首批“强基计划”;2020年入选首批“国家拔尖人才培养基地2.0”;化学专业(2019年)和应用化学专业(2022年)均入选“国家一流本科专业建设点”,实现“国家一流本科专业建设点”全覆盖。四川大学化学学科2017和2022年连续两轮入选国家“双一流”建设学科,2021年入选国家“关键领域急需发展学科”。教育部全国第四轮学科评估结果为A-,第五轮学科评估中跃上新台阶。
川大化学弦歌不辍,源于历经岁月洗礼却历久弥新的精神根脉。四川大学化学学科建立以来,著名学者任鸿隽、张洪沅、张铨、刘为涛、鄢国森等曾在此任教。今天的川大化学正努力建设一支师德高尚、学术卓越、教学一流的师资队伍,现有在职教职工194人,专任教师130人,其中正高94人,副高31人。学院有中国科学院和中国工程院院士2人,国家杰青等国家级领军人才13人,国家教学名师奖获得者1人,国家四青人才31人。学院形成了“高选择性的有机合成新反应与新策略”国家自然科学基金委创新研究群体。“环境友好高分子材料教师团队”入选第二批“全国高校黄大年式教师团队”。学院获评四川省2023年“最美教师团队”。
川大化学聚焦科学前沿和国家需求,把解决重大科学问题、重大技术和工程问题作为使命和追求。冯小明院士牵头的国家自然科学基金基础科学中心项目“烃类化合物不对称催化转化”获批立项,这是四川大学首个国家基础科学中心,也是西南地区获批的第一个基础科学中心。学院现建有环保型高分子材料国家地方联合工程实验室、环境与火安全高分子材料省部共建协同创新中心、绿色化学与技术教育部重点实验室、环境友好高分子材料教育部工程研究中心、四川省环境保护环境催化材料工程技术中心、四川省机动车尾气净化工程技术研究中心、四川省环境友好高分子材料国际联合研究中心等国家级及省部级科研基地,牵头成立了四川大学-华为化学材料联合创新中心。学院建有1个国家双创示范基地、2个国家级创新引智基地(111基地)(绿色化学与技术学科引智基地、环境与火安全创新引智基地)。近十年,学院科研经费不断增加,承担国家重大任务的能力显著增强,2024年科研经费总量达到1.2亿元。学院形成了包括手性分子科学、环境友好高分子材料、绿色有机合成化学、生物质转化化学、有机功能材料创制化学、环境友好的催化科学与技术、化学生物学、关键核素分离与核废物处理、超分子科学等特色研究方向,特别是在手性分子科学、无卤阻燃高分子材料等领域产生重要国际国内影响。
川大化学在教育教学改革、科学研究、工程技术和产业转化等领域取得重要成就。近十年来,学院获得国家级、省部级以及重要社会科技奖励20余项,包括未来科学大奖-物质科学奖、国家自然科学二等奖(2项)、国家技术发明二等奖(1项)、国家科技进步奖二等奖(1项)、国家级教学成果奖二等奖(1项)、陈嘉庚科学奖-化学奖(1项)、何梁何利科学与技术进步奖(2项)、四川省科学技术杰出贡献奖(2项)。多位教师获得国家级和省部级荣誉,包括国家杰出教学奖(新中国成立以来专门针对高等教育教学领域的最大重奖)、第二届“全国创新争先奖章”(1 项)、第三届“全国创新争先奖状”(1 项)、全国杰出专业技术人才(1人)、全国三八红旗手(1人)、中国青年女科学家奖(1项)、四川省杰出人才奖(2项)、中国青年五四奖章暨新时代青年先锋奖(1人)等。
化学学院具有优良的教学科研条件。学院建有综合化学实验室以及创新实验室组成的基础实验教学中心、化学专业实验室、应用化学专业实验室和仪器中心等实验室,科研实验室使用面积达1.5万平方米。全院拥有总价值超过3亿元的各类科学仪器和教学设备,为学生的系统实验训练和综合素质培养以及师生员工的教学与科研工作提供了充分的保障。近年来,学院在实践育人和双创育人方面成效显著,在科研创新大赛及活动中获国家级奖励40余项,包括“互联网+”大学生创新创业大赛国家级金奖2项和银奖3项。
川大化学牢牢把握社会主义办学方向,始终把人才培养作为根本任务,坚持立德树人。明确了“厚基础、个性化、主动性、创新型”的人才培养思路,确立了“具有深厚人文底蕴、扎实专业知识与化学智慧、强烈创新意识、宽广国际视野”的人才培养目标,塑造国家栋梁,培育社会精英。学院年招收本科生330余人、硕士生约230人和博士生约140人。涓滴海涵,寸草春晖,自新中国成立以来化学学院为国家培养输送各类化学人才约17190名,培养和造就了一大批杰出学者和行业精英,如陈荣悌、肖伦、高士扬、陈芬儿、赵宇亮、蒙大桥、叶国安等院士。
110余载风雨历程,沉淀了川大化学的深厚底蕴,催化着莘莘学子的伟大梦想。我们将以更加饱满的激情、豪迈的步伐,把四川大学化学学院办成一所受人尊敬、令人向往、育人成才、卓有建树的一流学院!
我单位2026年博士研究生全部实行“申请-考核”制招生。
一、招生计划
我单位2026年计划招收博士研究生总计145人,已招收直接攻博18人。实际招生人数待国家下达2026年招生计划后做适度调整。
二、报名
(一)报考条件
1. 考生须思想品德良好,身体健康,具备《四川大学2026年博士研究生招生章程》规定的各项报考条件。
2. 除国家专项计划和工程博士外,不招收定向生。
(二)网上报名和缴费
网上报名和缴费时间为2025年11月27日9:00至2025年12月17日22:00。考生报名前务必仔细阅读《四川大学2026年博士研究生招生章程》和我单位博士研究生招生简章、招生专业目录,按要求完成网上报名和缴费。未在规定时间内进行报名和缴费者视为报名无效,不能进入下一环节。
(三)提交申请材料
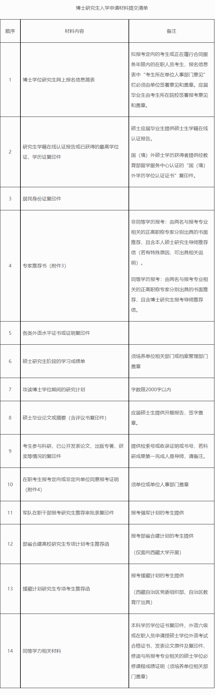
符合报考条件的人员须下载 “提交博士研究生入学申请材料自查表”(附件1),按顺序整理材料,并在2025年12月22日17点前将申请材料和自查表寄送达我单位研究生招生工作办公室(联系地址:四川大学望江校区化学学院106办公室;联系人:刘老师;联系电话:028-85410765;邮编:610064)。同时将2026年博士招生信息汇总表(附件2)以excel形式命名为“报考专业+姓名+报考导师”发送到邮箱chemjwb@scu.edu.cn, 逾期将不再处理。

特别提示:
①提交材料不符合要求者资格审查不合格;
②所有材料提交后不予退回;
③材料接收过时不再受理。
考生应认真了解并严格按照报考条件及相关政策要求选择填报志愿,按要求准确填写报名信息并提供真实材料。因不符合我单位博士研究生报考条件及相关政策要求,或因信息填写错误、填报虚假信息,或提供材料不符合要求、违反学术道德规范等造成后续不能参加考核或录取的,后果由考生本人承担。
所有考生均应对本人网上报名信息进行认真核对,报名信息经考生提交后一律不作修改,若确需修改的,应在网上报名截止前重新报名。
三、选拔程序
1. 资格审查
我单位将根据考生的网上报名情况和提交的入学申请材料进行严格的资格审查,审查考生是否符合报考条件、是否提交完善的入学申请材料、是否按时完成缴费手续。资格审查结果预计在2026年1月上旬公布,博士报名资格审核查询网址https://yz.scu.edu.cn/bsqr/index,请考生密切关注我单位网站相关通知。
2.材料评议
我单位将组织专家对考生的入学申请材料进行集体评议打分,材料评议成绩满分100分。材料评议结果预计在2026年1月中旬公布。我单位将根据考生的材料评议成绩,结合招生计划数确定进入复试考核环节的人员名单。
以同等学力身份报考博士研究生的需参加政治理论考试,非同等学力的考生无需参加。考试由学校统一组织,考试合格成绩为60分。考试时间和地点另行通知。
3.复试
我单位在复试环节对考生的思想品德、创新能力、专业素养、外语水平和综合素质等进行综合评价和全面考察。复试考核的形式与具体安排详见我单位博士研究生复试通知。考生参与复试考核时间应不少于30分钟/人。复试成绩折算成百分制成绩低于60分者不得录取。
同等学力考生在复试阶段加试两门本专业硕士学位主干课程,加试方式为笔试。加试科目将在复试通知中公布。
4.思想政治素质和品德考核
我单位在复试的同时,对考生本人的政治态度、思想表现、道德品质、遵纪守法、诚实守信等方面的现实表现进行考核。拟录取名单确定后,我单位向考生所在单位函调人事档案(或档案审查意见)和本人现实表现等材料,全面审查其思想政治和品德情况。函调的考生现实表现材料,须由考生本人档案或工作所在单位的人事、政工部门加盖印章。思想政治素质和品德考核不合格者不予录取。
四、录取
1.考生总成绩=材料评议成绩×50%+复试成绩(百分制)×50%
2. 录取按照“全面衡量,择优录取,保证质量,宁缺勿滥”的原则进行,依据招生计划、录取口径、考生总成绩、思想政治表现、身心健康状况等择优确定拟录取名单。
3.拟录取考生须于公示期内向我单位提交由政府设立的二级甲等及以上医院或四川大学校医院出具的体检报告原件。体检标准根据《残疾人教育条例》和《教育部办公厅 卫生部办公厅关于普通高等学校招生学生入学身体检查取消乙肝项目检测有关问题的通知》(教学厅〔2010〕2号)等文件规定,参照《教育部、卫生部、中国残疾人联合会关于印发〈普通高等学校招生体检工作指导意见〉的通知》(教学〔2003〕3号)要求执行。
4.网上公示拟录取名单,经体检、思想政治素质和品德考核、调档等流程后,向拟录取新生发录取通知书。
五、招生咨询方式
电话:028-85410765 E-mail:chemjwb@scu.edu.cn
六、受理举报渠道
化学学院纪委办公室
联系方式:028-85410139 邮箱:chem@scu.edu.cn
七、其他说明
考生的资格审查结果、材料评议成绩、复试成绩和拟录取结果请登录四川大学研究生招生信息网“博士招生”专栏(http://yz.scu.edu.cn/)或我单位网站查询。
附件:
3. 专家推荐书
温馨提示:因考试政策、内容不断变化与调整,本网站提供的以上信息仅供参考,如有异议,请考生以权威部门公布的内容为准!






